Yapısal Eşitlik Modeli Nedir?

Yapısal Eşitlik Modeli

Sosyal bilimlerde birçok değişken doğrudan ölçülememektedir. Örneğin kaygı değişkenini doğrudan ölçmek mümkün değildir. Kaygı değişkenini bir yapı olarak ele aldığımızda, bu yapıyı oluşturan bazı göstergelerin neler olduğunu söyleyebiliriz. Örneğin kaygı duyan veya kaygı yaşayan bir bireyin; karnı ağrıyabilir, elleri ve ayakları titreyebilir, doğru konuşamayabilir, sıkıntı içinde olduğunu söyleyebilir. Tüm bu davranışlar kaygı değişkeninin göstergelerdir. İşte sosyal bilimlerde kaygı gibi çoğu değişkeni göstergeleri üzerinden dolaylı olarak ölçeriz ve ifade ederiz. Kaygı gibi değişkenler yapısal eşitlik modelinde gizil değişken, yani doğrudan ölçülemeyen değişken olarak ifade edilmektedir. Gizil değişkenler analizlerde elips şeklinde gösterilmektedir.

Kaygı gibi değişkenleri bir gizil değişken olarak kabul eden ve bu değişkeni göstergeleri ile analize dahil edebilen yaklaşımlardan biri yapısal eşitlik modelidir. Araştırmacılar, yapısal eşitlik modeli analizleri ile belirli yapılar arasındaki doğrudan ve dolaylı ilişkileri ölçebilir. Bu şekilde oluşturduğu modelini test edebilir.

Yapısal eşitlik modeli analizinin temel olarak üç türü bulunmaktadır. Bunlar;
1- Yol analizi,
2-Doğrulayıcı faktör analizi,
3-Yapısal regresyon modeli analizidir.

1- Yol Analizi (Path Analizi)

Yol analizi modelleri sadece gözlenen değişkenlerden (Gözlenen değişkenler doğrudan ölçülebilen değişkenleri ifade etmektedir, örneğin; yaş, çalışma süresi, evlilik süresi vb.) oluşan modelleri ifade etmektedir. Yol analizi modelleri ile değişkenler arasında doğrudan ve dolaylı etkiler incelenebilir.

2- Doğrulayıcı Faktör Analizi

Doğrulayıcı faktör analizi ölçek uyarlama ve geliştirme çalışmalarında kullanılan önemli analizlerden biridir. Doğrulayıcı faktör analizinde gizil ve gözlenen değişkenler bir arada bulunur. Bu analiz, daha önce geliştirilen bir ölçeğin var olan yapısının korunup korunmadığını belirlemek içinde kullanlmaktadır. Örneğin iş tatmini ölçeği kuramsal açıklamalara göre iki boyutlu (içsel ve dışsal iş tatmini) bir yapıya sahiptir diyelim. Bir araştırmacı iş tatmini ölçeği ile topladığı verilerin iki boyutlu yapıya uygun olup olmadığını doğrulayıcı faktör analizi kullanarak inceleyebilir.

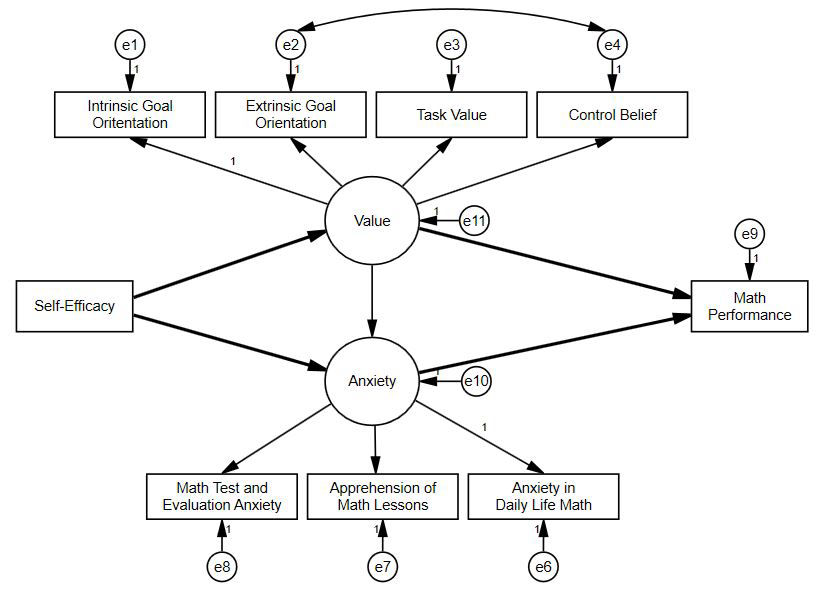
3-Yapısal Regresyon Modeli

Yapısal regresyon modeli analizi yol analizi ile doğrulayıcı faktör analizi modellerinin bir sentezidir. Bu analizde,   yol analizinde olduğu gibi gizil değişkenler arasında doğrudan ve dolaylı ilişkiler test edilebilir. Aynı zamanda bu analizde doğrulayıcı faktör analizinde olduğu gibi gizil ve gözlenen değişkenler bir arada bulunabilir. Yapısal regresyon modeli analizi ile ilgili görsel incelendiğinde bu konu daha iyi anlaşılabilir.

Yapsal eşitlik modellerinin değerlendirilmesi

Yapısal eşitlik modeli analizinde test edilen modellere ait uyum iyiliği değerleri hesaplanır. En çok bilinen uyum iyiliği değerleri; kikare/Serbestlik derecesi, RMSEA, GFI, AGFI, CFI, TLI, Pclose şeklinde sıralanabilir. Bu uyum iyiliği indeksleri için belirlenen bazı kesim noktaları vardır. Bu noktalar dikkate alınarak test edilen modelin, kabul edilebilir olup olmadığı başka bir ifade ile modelin eldeki veriler ile ne derece uyumlu olduğu belirlenebilir.

Yapısal eşitlik modeli için kullanılabilecek programlar; SPSS AMOS, LISREL, SmartPLS... şeklinde sıralanabilir. 

yol analizi amos

Yol Analizi 
-Sadece gözlenen değişkenler yer alır,
-diktörtgen şekilleri kullanılır
-Doğrudan ve dolaylı etkiler incelenebilir,
-Mediatör ve Moderatör (aracı) analizleri için kullanılabilir.

doğrulayıcı faktör analizi amos

Doğrulayıcı Faktör Analizi
-Ölçeklerin yapı geçerliği test etmek için kullanılır
-Gözlenen ve gizil değişkenler bir arada bulunur
-Birinci ve ikinci düzey doğrulayıcı faktör analizi yapılabilir.
-Gizil değişkenler elips şekilleriyle, gözlenen değişkenler ise dikdörtgen şekilleri ile temsil edilir.

yapısal eşitlik modeli

Yapısal Regresyon Modeli
-Hem gözlenen hem gizil değişkenler bir arada bulunabilir.
-Gizil ve gözlenen değişkenler arasındaki doğrudan ve dolaylı etkiler test edilebilir
-Yol analizi ve doğrulayıcı faktör analizinin birleşimidir.

Free AI Website Builder